• 疫情儿科急诊/儿科急诊就诊范围

    儿童欠下三年“免疫债”,今冬儿科急诊会爆满吗?〖壹〗、近来尚不能确定今冬中国儿科急诊会因“免疫债”爆满,但需警惕相关风险。美国等国家已出现因“免疫债”导致的儿科急诊压力增大呼吸道病毒感染潮提前爆发:美国自9月开始,因感染RSV而住院的患...

    2026-04-03
    16
  • 疫情武汉变化/武汉疫情前后变化对比

    亲历“封城”半个月:武汉在发生什么变化?〖壹〗、武汉“封城”半个月以来,疫情防控局势发生了多方面的变化,整体抗击疫情工作通过多次调整开始走上全面、明晰的道路,以下是具体变化:抗疫策略调整第一阶段:分级分类就医服务1月24日起,武汉市决定全...

    2026-04-03
    16
  • 【疫情直播赚钱,疫情期间网络直播】

    疫情之后,7个赚钱商机,一个月多赚3w+疫情之后,经济结构发生变化,以下7个行业存在赚钱商机,若运营得当一个月多赚3万以上具有一定可能性:电商运营新型电商模式兴起:传统淘宝、京东开店已升级,淘宝直播、抖音带货、闲鱼转卖等新型电商模...

    2026-04-03
    16
  • 受疫情限制(疫情期间限制)

    这三年受影响最大的几大行业,最惨的居然是它演出行业:剧场演出全面停摆,100%收入消失,相关公司基本停业三年。依赖现场观众的演艺经济(如话剧、音乐会、舞台剧等)遭受毁灭性打击,从业人员面临长期失业风险。境内旅游行业:90%收入流失,跨省游...

    2026-04-03
    15
  • 疫情产后抑郁/疫情期间得了抑郁症怎么办

    疫情期间的婚姻更是看出夫妻双方的感情和家庭关系疫情期间婚姻中夫妻双方感情和家庭关系的考验尤为明显。在疫情期间,由于长时间的居家共处,夫妻双方的感情和家庭关系面临着前所未有的考验。这种考验在案例中得到了充分体现,夫妻双方因各种琐事产生矛盾,...

    2026-04-03
    44
  • 【疫情员工自救,疫情期间公司自救成功】

    疫情之下餐饮人如何自救?教你6招度过寒冬!争取免租,若实在无法免租,也可抱着相互理解的态度,协商缓期、分期或延期支付。例如眉州东坡在疫情期间积极与房东沟通,部分门店争取到了一定的房租减免或延期支付政策,减轻了企业的负担。节流的同时,也要多...

    2026-04-03
    43
  • 新疆疫情特征/新疆疫情形势分析

    新疆喀什疫情或与气温有关是真的吗〖壹〗、截至10月25日14时,新疆喀什地区疏附县新增137例新冠肺炎无症状感染者,均与站敏乡三村工厂相关联,专家认为此次疫情可能与气温下降有关,但尚未明确病毒来源,近来疫情仍属小范围传播,公众无需过度恐慌...

    2026-04-03
    57
  • 【事实疫情更新,实实疫情更新】

    西安疫情态势图(持续更新)〖壹〗、累计数据:境外输入病例累计79例,输入源以欧洲(意大利)和西亚(伊朗)为主,美国输入病例开始出现。趋势特征:境外输入病例呈持续增多态势,需警惕输入性传播风险。图5-COVID-19中国由境外输入确诊病例...

    2026-04-03
    39
  • 【疫情文案出门,疫情期间出门发朋友圈】

    抗击疫情励志宣传文案〖壹〗、众志成城,共克时艰疫情就是命令,防控就是责任!生命重于泰山,白衣执甲逆行,社区工作者昼夜奔波,志愿者无私奉献。从城市到乡村,从个人到集体,每一份努力都在汇聚成抗击疫情的磅礴力量。精准施策,科学战疫新型冠状病毒可...

    2026-04-03
    38
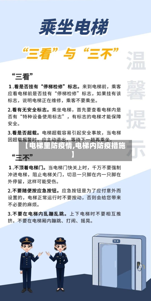
  • 【电梯里防疫情,电梯内防疫措施】

    新型冠状病毒肺炎流行期间乘坐电梯要注意什么?〖壹〗、等候及乘坐电梯时,应规范全程佩戴好一次性使用医用口罩。乘坐电梯时,尽量避免乘坐拥挤的电梯,与同乘者尽量保持距离。等候或乘坐电梯时,如果发现其他等候者有咳嗽等可疑症状,建议尽量避免同乘...

    2026-04-03
    37